Salta al contenuto principale

Maximistero cinese: Great Wall sta per lanciare due moto a otto cilindri

Da un video e da alcuni brevetti scovati online si è scoperto che in Cina stanno lavorando su un maximotore plurifrazionato. Ecco tutti i dettagli

Se si parla di motore a otto cilindri tutti pensano alla gloriosa Moto Guzzi 500 degli anni ‘50, ma ne sta nascendo uno in Cina e dovrebbe essere destinato ad almeno due modelli di produzione. Il progetto è del Gruppo GWM (Great Wall Motor) e pare sia a uno stadio molto avanzato. 

La scoperta è dei colleghi di cycleworld.com che hanno pescato un video postato sui social media dal presidente di GWM, il miliardario Wei Jianjun. Già l’anno scorso avevano incominciato a girare voci e foto rubate di un paio di moto con motore boxer a otto cilindri, una maxitourer tipo Honda Gold Wing e una super cruiser che ricorda la vecchia Honda Rune, ma il filmato sembra fatto apposta per lanciare un sasso nello stagno. 

Le riprese ritraggono Wei Jianjun che mostra agli uomini del reparto Ricerca e Sviluppo una nuova auto elettrica Xiaomi S7 ricevuta in regalo, ma sullo sfondo, coperto solo parzialmente da un telo, occhieggia il prototipo della tourer otto cilindri che certamente non è stato posto lì per caso. Tanto più che il miliardario nello stesso periodo ha pubblicato sui social media il rombo di un motore non meglio identificato, ma che dovrebbe essere proprio il famoso otto cilindri. 

Image

Ecco il video social in cui in primo piano c'è il miliardario Wei Jianjun e sullo sfondo il prototipo di moto a otto cilindri

 

Ci sono già parecchi brevetti

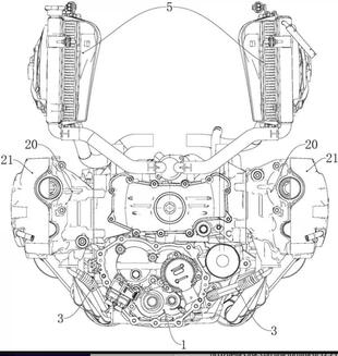
A questo punto i giornalisti americani hanno fatto qualche indagine andando a pescare tra le richieste di brevetto e sono saltate fuori diverse cose interessanti, a partire dai disegni del motore. Illustrano chiaramente lo schema simile a quello della Gold Wing ma con due cilindri in più, dunque sono otto contrapposti e come nel motore giapponese la trasmissione è sotto il motore per contenere la lunghezza; l’intenzione è usare un cambio semiautomatico a doppia frizione con trasmissione finale ad albero. La cilindrata dovrebbe essere intorno a 2000 cm³, contro i 1833 del sei cilindri Honda, e la distribuzione è doppio albero a camme in testa; l’albero motore è disposto longitudinalmente e i radiatori del raffreddamento a liquido sono montati sopra le bancate dei cilindri, su entrambi i lati.

Image

Ecco il motore otto cilindri così come ripreso dai brevetti

Potrebbero arrivare presto

Nel filmato compare solo uno dei due modelli, sul quale è adottata una sospensione anteriore con forcella a parallelogramma in stile Hossack, e il telaio dovrebbe essere in alluminio e con uno schema molto simile a quello della Gold Wing. Non ci sono informazioni recenti sull’altro modello ma le foto spia dello scorso anno avevano sorpreso una moto dallo stile molto simile a quello della Honda Rune, con un telaio più lungo e più basso del prototipo tourer, e con una tradizionale forcella telescopica. 

Le due 8 cilindri potrebbero arrivare prima di quanto ci aspetterebbe. In ogni caso è improbabile che vengano prodotti con il marchio GWM che viene impiegato per una gamma di piccoli camion, e non dovrebbero venire usati nemmeno Haval e Tank, sempre della stessa famiglia ma legati a produzioni di SUV. È in arrivo un nuovo marchio? 

Vale la pena osservare che Wei è il 13º miliardario più ricco della Cina con il suo capitale di 12,2 miliardi di dollari, dunque sono disponibili enormi risorse per lo sviluppo e la produzione delle nuove moto. Probabilmente i numeri di vendita saranno limitati ma si tratta di modelli che fanno una grande immagine e sono in grado di mettere in ombra le proposte delle aziende cinesi rivali, le quali si stanno appena affacciando alle maximoto con motori a quattro cilindri. Una dichiarazione di guerra, forse una mossa per creare immagine prima di lanciare una produzione più alla portata di tutti, con numeri molto più elevati.

Aggiungi un commento