Salta al contenuto principale

Kymco brevetta le alette per evitare le impennate

È quanto risulta da un brevetto della casa taiwanese che prevede di modificare l’assetto delle winglet secondo le indicazioni dei sistemi elettronici

Sul fatto che le ali diano vantaggi in termini di stabilità e aderenza ormai nessuno ha più dubbi. Il punto è ridurne gli svantaggi, perché i dispositivi aerodinamici creano deportanza ma allo stesso tempo producono resistenza all’aria, cioè all’avanzamento, e quindi “mangiano” cavalli. Di qui la necessità di spostare le winglet, manualmente o automaticamente, in base alle condizioni del momento. BMW ha già registrato brevetti per winglet che si muovono sia in beccheggio che in rollio, Honda sta lavorando su ali che si ritraggono nella carenatura, mentre stando alle indiscrezioni Bimota potrebbe forse dire qualcosa sulla sua KB 998 Rimini che corre in Superbike ma non ha diffuso informazioni al riguardo; nel WSBK è consentito avere ali mobili se la versione stradale omologata le ha di serie, mentre in MotoGP sono espressamente vietate; in ogni caso le Bimota stradali non sono ancora state consegnate ai concessionari e per il momento non è possibile approfondire.

Image

Ecco le alette attualmente montate sulla Bimota

Winglet per l’elettrica

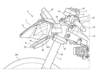
Sta lavorando sulle winglet anche Kymco. È un marchio che siamo abituati a vedere soprattutto sugli scooter ma si occupa pure di motociclette, ed ha depositato il proprio brevetto per un sistema di ali mobili che si regolano a seconda della necessità. È applicato sulla seconda versione della concept bike elettrica SuperNEX, che era stata esposta nel 2022 ma non è ancora entrata in produzione. Le ali c’erano già tre anni fa, ma fisse; ora invece secondo la descrizione è possibile modificarne l’assetto sia manualmente, sia automaticamente, secondo le indicazioni di un’elettronica mappata per aumentare la deportanza quando in accelerazione la ruota anteriore tende ad alleggerirsi. In questa situazione è necessaria una forte inclinazione delle ali perché la velocità non è elevata e quindi è minore la pressione dell’aria; con la soluzione brevettata è possibile aumentare l’effetto alle basse andature e ridurre la resistenza in rettilineo modificando la posizione delle ali. 

Image

Ecco come può cambiare l'inclinazione delel alette secondo il brevetto Kymco

C’è la piattaforma inerziale

Nella documentazione è indicato che l’azionamento avverrebbe tramite un servomotore controllato dalla piattaforma inerziale IMU a sei assi e dalla centralina elettronica. Il principio è molto semplice: l’angolo di incidenza delle ali è collegato al sistema che rileva l’angolo di beccheggio, quindi quando la moto comincia a impennarsi l’inclinazione delle ali viene aumentata per mezzo dei motori passo passo che ruotano i perni su cui sono fissate le winglet; quando la ruota anteriore appoggia a terra l’inclinazione delle ali viene ridotta in modo da avere meno resistenza aerodinamica. È un sistema abbastanza essenziale ma che su una moto stradale potrebbe trovare applicazione. Forse già sulla roadster elettrica RevoNEX esposta all’ultima edizione dell’EICMA.

Image

Ecco un dettaglio del sistema di alette mobili

Aggiungi un commento
Profile picture for user alessandrocellitti
alessandrocellitti
Ven, 11/04/2025 - 09:10
Ho avuto modo di vedere da vicino la Bimota KB 998 ad Eicma e vi dico con certezza che sul modello esposto le alette non erano fisse: delle molle le permettevano di piegarsi verso il basso di circa 20°-30° in modo da offrire meno resistenza alle ale velocità. Quindi, da quanto ho potuto toccare con mano, niente elettronica e alette mobili, e quello esposto era il modello stradale